Calliope mini - Spaß durch Programmieren

Entwicklungsumgebungen

Reaktionstest

Ziel: Zum Programmstart leuchtet die LED in einer Farbe, z.B. Grün. Nach dem Drücken der Taste A geht die LED aus und es läuft eine per Zufall bestimmte Zeit zwischen 5s und 20s ab. Nach dieser Zeit leuchtet eine der 25 LED des Bildschirm auf. Sofort nachdem am das Aufleuchten sieht muss man die Taste B drücken.

Calliope mini misst die Zeit zwischen dem Aufleuchten der LED und dem Drücken der Taste B, also die Reaktionszeit, und zeigt diese in der Einheit ms an. Lässt man die Taste B los leuchtet die LED wieder auf und der Test kann von vorn beginnen.

Hinweis: Beim Programmstart wird eine Uhr gestartet, die unabhängig vom laufenden Programm die Zeit in Millisekunden zählt. Der aktuelle Wert dieser Uhr steht im Zeitgeber 1 und kann abgerufen werden.

Programmbeschreibung:

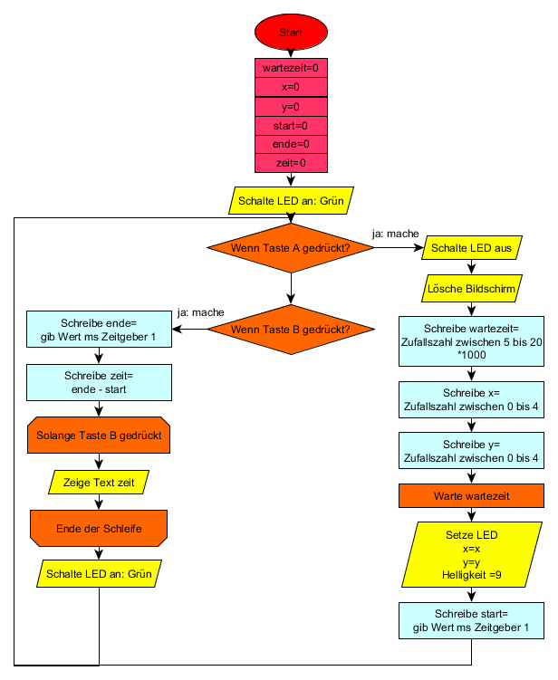
  1. Es werden drei Variablen vom Typ Zahl festgelegt: wartezeit, x und y. Alle drei Variable bekommen den Wert 0.
  2. Sofort nach dem Start wird die LED in einer Farbe eingeschaltet.
  3. Alles weitere läuft in einer unendlichen Schleife ab.
  4. Wird die Taste A gedückt, dann wird
    1. die LED ausgeschaltet und der Bildschirm gelöscht.
    2. der Variablen wartezeit ein Wert zugewiesen, der sich aus einer ganzzahliger Zufallswert zwischen 5 und 20 multipliziert mit 1000 ergibt.
    3. der Variablen x ein ganzzahliger Zufallswert zwischen 0 und 4 zugewiesen.
    4. der Variablen y ein ganzzahliger Zufallswert zwischen 0 und 4 zugewiesen.
    5. solange gewartet, wie in der Variablen wartezeit steht.
    6. die LED mit dem x-Wert x und dem y-Wert y in voller Helligkeit eingeschaltet.
    7. einer neuen Variablen start der Wert des Zeitgebers 1 zugewiesen.
  5. Wird die Taste B gedrückt, dann wird
    1. einer neuen Variablen ende der Wert des Zeitgebers 1 zugewiesen.
    2. einer neuen Variablen zeit die Differenz aus ende und start zugewiesen.
    3. Es soll dann, solange die Taste B gedrückt ist, der Wert der Variablen zeit angezeigt werden.
    4. Dannach wird die LED wieder in der Farbe eingeschaltet, die sie nach dem Start hatte.
PAP: Reaktionstest

Aufgabe: Ändere das Programm so, dass die gemessene Reaktionszeit nach der ersten Anzeige durch nochmaliges Drücken der Taste B wieder angezeigt wird.

Programmbeschreibung:

  1. Es werden drei Variablen vom Typ Zahl festgelegt: wartezeit, x und y. Alle drei Variable bekommen den Wert 0.
  2. Sofort nach dem Start wird die LED in einer Farbe eingeschaltet.
  3. Alles weitere läuft in einer unendlichen Schleife ab.
  4. Wird die Taste A gedückt, dann wird
    1. die LED ausgeschaltet und der Bildschirm gelöscht.
    2. der Variablen wartezeit ein Wert zugewiesen, der sich aus einer ganzzahliger Zufallswert zwischen 5 und 20 multipliziert mit 1000 ergibt.
    3. der Variablen x ein ganzzahliger Zufallswert zwischen 0 und 4 zugewiesen.
    4. der Variablen y ein ganzzahliger Zufallswert zwischen 0 und 4 zugewiesen.
    5. solange gewartet, wie in der Variablen wartezeit steht.
    6. die LED mit dem x-Wert x und dem y-Wert y in voller Helligkeit eingeschaltet.
    7. einer neuen Variablen start der Wert des Zeitgebers 1 zugewiesen.
  5. Wird die Taste B gedrückt, dann wird
    1. einer neuen Variablen ende der Wert des Zeitgebers 1 zugewiesen.
    2. einer neuen Variablen zeit die Differenz aus ende und start zugewiesen.
    3. Es soll dann, solange die Taste B gedrückt ist, der Wert der Variablen zeit angezeigt werden.
    4. Dannach wird die LED wieder in der Farbe eingeschaltet, die sie nach dem Start hatte.
PAP: Reaktionstest

Aufgabe: Ändere das Programm so, dass die gemessene Reaktionszeit nach der ersten Anzeige durch nochmaliges Drücken der Taste B wieder angezeigt wird.

zurück